0%

NVidia Jetson AGX Xavier - Deepstream Live Vision Misc (3)

I’m back from China and now in Greater Vancouver, celebrating Christmas. 😍❀️😊

Today, let me continue my second blog post about Jetson AGX Xavier.

1. About This Project

The following two illustrations were generated with the assistance of DeepSeek.

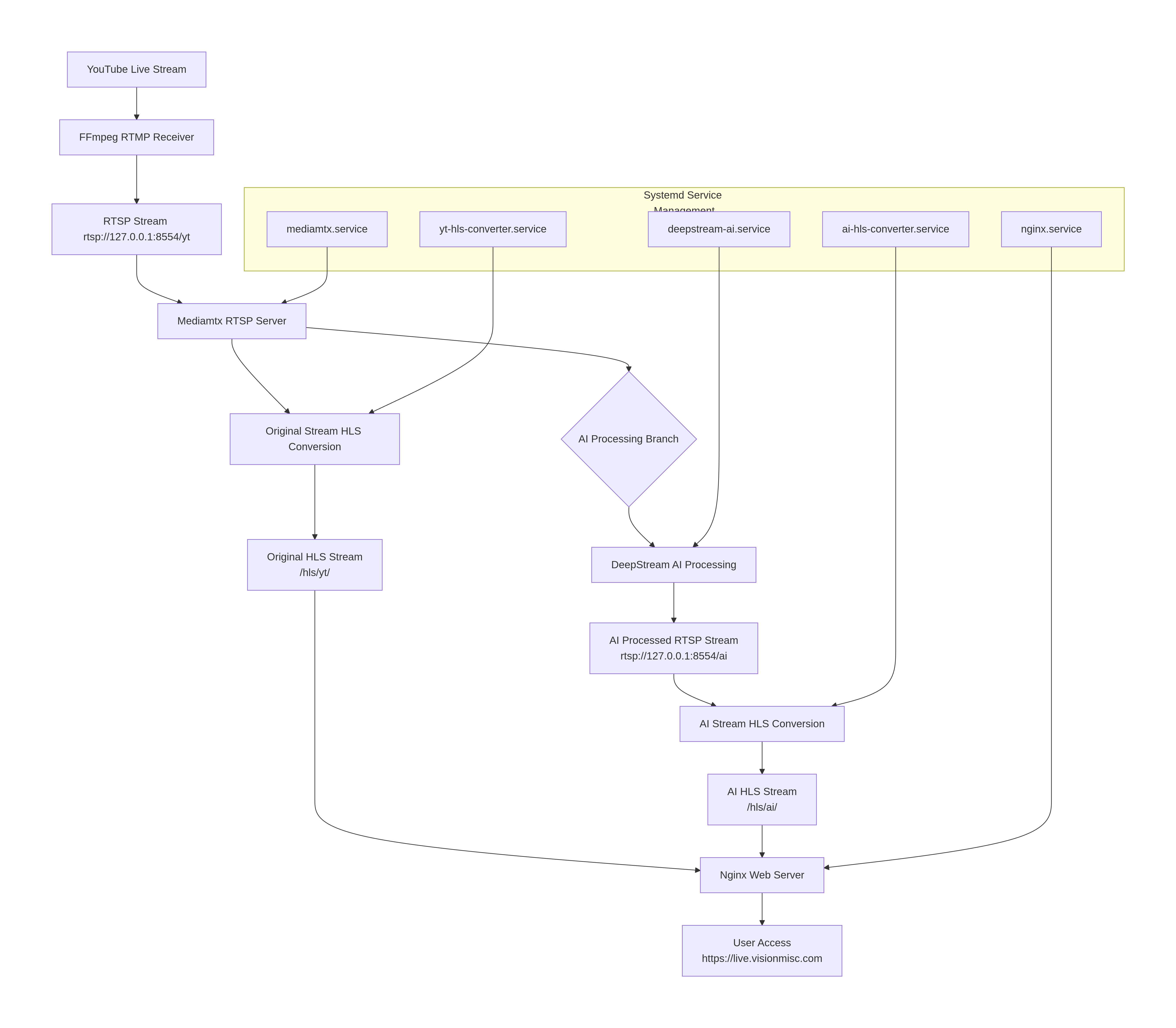
1.1 Complete System Architecture

Complete System Architecture

1
2
3
4
5
6
7
8
9
10
11
12
13
14
15
16
17
18
19
20
21
22
23
24
25
26
27
28
29
30
31
32
33
34
35
flowchart TD
A[YouTube Live Stream] --> B[FFmpeg RTMP Receiver]
B --> C[RTSP Stream rtsp://127.0.0.1:8554/yt]

C --> D[Mediamtx RTSP Server]

D --> E[Original Stream HLS Conversion]
E --> F[Original HLS Stream<br>/hls/yt/]

D --> G{AI Processing Branch}

G --> H[DeepStream AI Processing]
H --> I[AI Processed RTSP Stream<br>rtsp://127.0.0.1:8554/ai]

I --> J[AI Stream HLS Conversion]
J --> K[AI HLS Stream<br>/hls/ai/]

F --> L[Nginx Web Server]
K --> L

L --> M[User Access<br>https://live.visionmisc.com]

subgraph "Systemd Service Management"
S1[mediamtx.service]
S2[yt-hls-converter.service]
S3[deepstream-ai.service]
S4[ai-hls-converter.service]
S5[nginx.service]
end

S1 --> D
S2 --> E
S3 --> H
S4 --> J
S5 --> L

1.2 System Features Summary

Complete System Architecture

1
2
3
4
5
6
7
8
9
10
11
12
13
14
15
16
17
18
19
20
21
22
23
24
25
26
27
28
29
30
31
32
33
34
35
36
37
38
39
40
41
42
43
44
45
mindmap
root(Real-time AI Video Processing System)

Architecture Features
Modular Design
Independent Service Components
Loose Coupling
Easy to Extend
Real-time Processing
Low Latency Pipeline
Parallel Processing
Streaming Architecture

Technology Stack
Deep Learning
DeepStream SDK
YOLOv3-tiny Model
NVIDIA GPU Acceleration
Streaming Media
RTSP Protocol
HLS Delivery
Mediamtx Server
System Management
Systemd Services
Auto-restart
Log Monitoring

Functional Features
Dual Stream Output
Original Video Stream
AI Processed Stream
Real-time Detection
Object Recognition
Bounding Box Annotation
Multi-class Detection
Web Interface
Responsive Design
Real-time Status
Stream Switching

Deployment Advantages
One-click Installation
Auto Configuration
Easy Maintenance
Resource Efficient

1.3 Key Systemd Services

1
2
3
4
5
6
7
8
9
➜  system systemctl list-units --type=service --state=active | grep -E "(mediamtx|hls|deepstream|mtx)"

ai-hls-converter.service loaded active running AI RTSP to HLS Converter
deepstream-ai.service loaded active running DeepStream AI Processing
mediamtx.service loaded active running MediaMTX (RTSP/HLS/WebRTC Media Server)
youtube-to-mtx@lvision.service loaded active running YouTube -> MediaMTX RTSP Publisher (yt) for user lvision
yt-hls-converter.service loaded active running YouTube RTSP to HLS Converter
➜ system

1.3.2 mediamtx.service

1
2
3
4
5
6
7
8
9
10
11
12
13
14
15
16
17
18
19
20
21
22
23
24
25
26
27
28
29
30
31
32
33
34
35
36
37
38
39
➜  system cat mediamtx.service
[Unit]
Description=MediaMTX (RTSP/HLS/WebRTC Media Server)
After=network-online.target
Wants=network-online.target
# Add this line to allow other services to declare dependencies
Before=yt-hls-converter.service ai-hls-converter.service deepstream-ai.service

[Service]
Type=simple
# Add user/group to maintain consistency with other services
User=lvision
Group=lvision
# Add environment variables to ensure correct working environment
Environment=PATH=/usr/local/sbin:/usr/local/bin:/usr/sbin:/usr/bin:/sbin:/bin

ExecStart=/opt/mediamtx/mediamtx /opt/mediamtx/mediamtx.yml
WorkingDirectory=/opt/mediamtx

# Adjust restart policy - keep your choice, but consider stricter restart
Restart=on-failure
RestartSec=2
# Add startup timeout - mediamtx starts quickly, but just in case
TimeoutStartSec=10

# Log configuration
StandardOutput=journal
StandardError=journal
SyslogIdentifier=mediamtx

# Security hardening (keep your settings)
NoNewPrivileges=true
PrivateTmp=true
# Optional additional security settings
ProtectSystem=strict
ReadWritePaths=/opt/mediamtx /tmp

[Install]
WantedBy=multi-user.target

1.3.3 yt-hls-converter.service

1
2
3
4
5
6
7
8
9
10
11
12
13
14
15
16
17
18
19
20
21
22
23
24
25
26
27
28
➜  system cat yt-hls-converter.service
[Unit]
Description=YouTube RTSP to HLS Converter
After=network.target mediamtx.service
Wants=mediamtx.service
# If you want to start only after /yt path is ready, you can add:
# After=mediamtx.service
# BindsTo=mediamtx.service

[Service]
Type=simple
User=lvision
Group=lvision
Environment=PATH=/usr/local/sbin:/usr/local/bin:/usr/sbin:/usr/bin:/sbin:/bin

# Wait for mediamtx to fully start
# ExecStartPre=/bin/sleep 5
ExecStart=/usr/local/bin/rtsp_to_hls_yt.sh

Restart=always
RestartSec=5

StandardOutput=journal
StandardError=journal
SyslogIdentifier=yt-hls-converter

[Install]
WantedBy=multi-user.target

1.3.4 ai-hls-converter.service

1
2
3
4
5
6
7
8
9
10
11
12
13
14
15
16
17
18
19
20
21
22
23
24
25
26
27
28
29
30
31
➜  system cat ai-hls-converter.service 
[Unit]
Description=AI RTSP to HLS Converter
# Key Modification 1: Add the dependency of deepstream-ai.service
After=deepstream-ai.service mediamtx.service network.target
Wants=deepstream-ai.service mediamtx.service
# If you want to start only after /ai path is ready, you can add:
# After=mediamtx.service
# BindsTo=mediamtx.service

[Service]
Type=simple
User=lvision
Group=lvision
Environment=PATH=/usr/local/sbin:/usr/local/bin:/usr/sbin:/usr/bin:/sbin:/bin

# Key Modification 2: Wait for deepstream-ai to fully start (takes longer)
# ExecStartPre=/bin/sleep 10
ExecStart=/usr/local/bin/rtsp_to_hls_ai.sh

Restart=always
RestartSec=5

StandardOutput=journal
StandardError=journal
# Key Modification 3: different SyslogIdentifier
SyslogIdentifier=ai-hls-converter

[Install]
WantedBy=multi-user.target
➜ system

1.3.5 deepstream-ai.service

1
2
3
4
5
6
7
8
9
10
11
12
13
14
15
16
17
18
19
20
21
22
23
24
25
26
27
➜  system cat deepstream-ai.service 
[Unit]
Description=DeepStream AI Processing
After=mediamtx.service
Wants=mediamtx.service
Requires=mediamtx.service

[Service]
Type=simple
User=lvision
Group=lvision
Environment="LD_LIBRARY_PATH=/opt/nvidia/deepstream/deepstream-6.3/lib:/usr/local/cuda/lib64"
Environment="GST_DEBUG=WARNING"
Environment="NVBUF_TRANSFORM_USE_EGL=0"
Environment="__GLX_VENDOR_LIBRARY_NAME=nvidia"
WorkingDirectory=/opt/vision
ExecStart=/usr/bin/python3 /opt/vision/yt_ai_app.py -i rtsp://127.0.0.1:8554/yt -o rtsp://127.0.0.1:8554/ai -c /opt/nvidia/deepstream/deepstream-6.3/sources/objectDetector_Yolo/config_infer_primary_yoloV3_tiny.txt
Restart=always
RestartSec=10

StandardOutput=journal
StandardError=journal
SupplementaryGroups=video
Nice=-5

[Install]
WantedBy=multi-user.target

1.4 Configurations and Running Scripts

1.4.1 MediaMTX

1
2
3
4
5
6
7
8
9
10
11
12
13
14
15
16
17
18
19
20
21
22
23
24
25
26
27
➜  system tail -n 40 /opt/mediamtx/mediamtx.yml

# It's possible to use regular expressions by using a tilde as prefix,
# for example "~^(test1|test2)$" will match both "test1" and "test2",
# for example "~^prefix" will match all paths that start with "prefix".
paths:
# example:
# my_camera:
# source: rtsp://my_camera
yt:
runOnDemand: /usr/local/bin/youtube_to_mtx.sh
runOnDemandRestart: yes
runOnDemandStartTimeout: 30s
runOnDemandCloseAfter: 10s

ai:
runOnDemand: /usr/local/bin/rtsp_to_hls_ai.sh
runOnDemandRestart: yes
runOnDemandStartTimeout: 30s
runOnDemandCloseAfter: 10s

......

# Settings under path "all_others" are applied to all paths that
# do not match another entry.
all_others:
➜ system

1.4.2 youtube_to_mtx.sh

1
2
3
4
5
6
7
8
9
10
11
12
13
14
15
16
17
18
19
20
21
22
23
24
25
26
27
28
29
30
31
32
33
34
35
36
37
➜  ~ cat /usr/local/bin/youtube_to_mtx.sh
#!/usr/bin/env bash
set -euo pipefail

# Fixed YouTube URL
YOUTUBE_URL="https://youtu.be/57w2gYXjRic"
MTX_RTSP="rtsp://127.0.0.1:8554/yt"

# Log to stderr (mediamtx will capture)
echo "=== YouTube Stream Start $(date) ===" >&2
echo "Source: $YOUTUBE_URL" >&2
echo "Destination: $MTX_RTSP" >&2

# Get best stream URL (filter out warning messages)
echo "Fetching stream URL..." >&2
STREAM_URL=$(yt-dlp -f "best[height<=1080]" -g "$YOUTUBE_URL" 2>/dev/null | grep -E "^https?://" | head -1)

if [ -z "$STREAM_URL" ]; then
echo "Error: Unable to fetch stream URL" >&2
# Debug: show full output
echo "Attempting to fetch stream URL (with debugging):" >&2
yt-dlp -f "best[height<=1080]" -g "$YOUTUBE_URL" >&2
exit 1
fi

echo "Stream URL fetched successfully" >&2
echo "Starting stream to MediaMTX..." >&2

# Key: Copy video stream directly, no re-encoding (save resources)
exec ffmpeg -hide_banner -loglevel warning \
-re \
-i "$STREAM_URL" \
-c:v copy \
-an \
-f rtsp \
-rtsp_transport tcp \
"$MTX_RTSP"

1.4.3 rtsp_to_hls_ai.sh

1
2
3
4
5
6
7
8
9
10
11
12
13
14
15
16
17
18
19
20
21
22
23
24
25
26
27
28
29
30
31
32
33
34
35
36
37
38
39
40
41
42
43
44
45
46
47
48
49
50
51
52
53
54
55
56
57
58
59
60
61
62
63
64
65
66
67
68
69
70
71
72
➜  ~ cat /usr/local/bin/rtsp_to_hls_ai.sh
#!/usr/bin/env bash
set -euo pipefail

# Modification 1: RTSP URL points to AI stream
RTSP_URL="rtsp://127.0.0.1:8554/ai"
# Modification 2: HLS directory points to ai
HLS_DIR="/var/www/live.visionmisc.com/html/hls/ai"
HLS_M3U8="${HLS_DIR}/index.m3u8"
# Modification 3: log file is now named as AI version
LOG_FILE="/home/lvision/logs/rtsp_to_hls_ai.log"

# Create directories
mkdir -p "${HLS_DIR}"
mkdir -p "$(dirname "${LOG_FILE}")" # θΏ™δΌšεˆ›ε»Ί /home/lvision/logs/

# Simple logging function
log() {
echo "[$(date '+%Y-%m-%d %H:%M:%S')] $*" | tee -a "${LOG_FILE}"
}

log "=== Starting AI RTSP -> HLS Converter ==="

# Clean up old files
find "${HLS_DIR}" -name "*.ts" -delete 2>/dev/null || true
rm -f "${HLS_M3U8}" 2>/dev/null || true

# Added: Wait for AI RTSP stream to be ready (DeepStream may need time to start)
log "Waiting for AI RTSP stream to be ready..."
MAX_WAIT=60
for i in $(seq 1 $MAX_WAIT); do
if timeout 2s ffprobe -rtsp_transport tcp "${RTSP_URL}" 2>&1 | grep -q "Stream.*Video"; then
log "AI RTSP stream is ready (waited ${i} seconds)"
break
fi
if [ $i -eq $MAX_WAIT ]; then
log "Warning: AI RTSP stream not ready within ${MAX_WAIT} seconds, but will continue trying"
fi
sleep 1
done

# Simple logging function
log() {
echo "[$(date '+%Y-%m-%d %H:%M:%S')] $*" | tee -a "${LOG_FILE}"
}


# Main loop
while true; do
log "Attempting to connect to AI RTSP stream: $RTSP_URL"

log "Starting HLS conversion for AI stream..."
if ffmpeg -hide_banner -loglevel warning \
-rtsp_transport tcp \
-i "${RTSP_URL}" \
-an \
-c:v copy \
-f hls \
-hls_time 2 \
-hls_list_size 6 \
-hls_flags delete_segments+append_list \
-hls_segment_filename "${HLS_DIR}/segment_%05d.ts" \
"${HLS_M3U8}" 2>&1 | grep -E "(Stream|Opening|error|failed)" | head -2; then
log "AI stream conversion process reported an error"
else
log "AI stream conversion loop ended or interrupted, preparing to retry..."
fi

log "Waiting 5 seconds before retrying connection..."
sleep 5
done
➜ ~

2. Demonstration

Pedestrian Detection Based on DeepStream 6.3 YoloV3-Tiny on a NVidia Jetson AGX Xavier
Pedestrian Detection Based on DeepStream-6.3 YoloV3-Tiny on a NVidia AGX Xavier
Car Detected Based on DeepStream 6.3 YoloV3-Tiny on a NVidia Jetson AGX Xavier
Car Detected Based on DeepStream-6.3 YoloV3-Tiny on a NVidia AGX Xavier

πŸ”΄ AI Vision Live - Longer Vision Technology

πŸš€ AI Vision Live